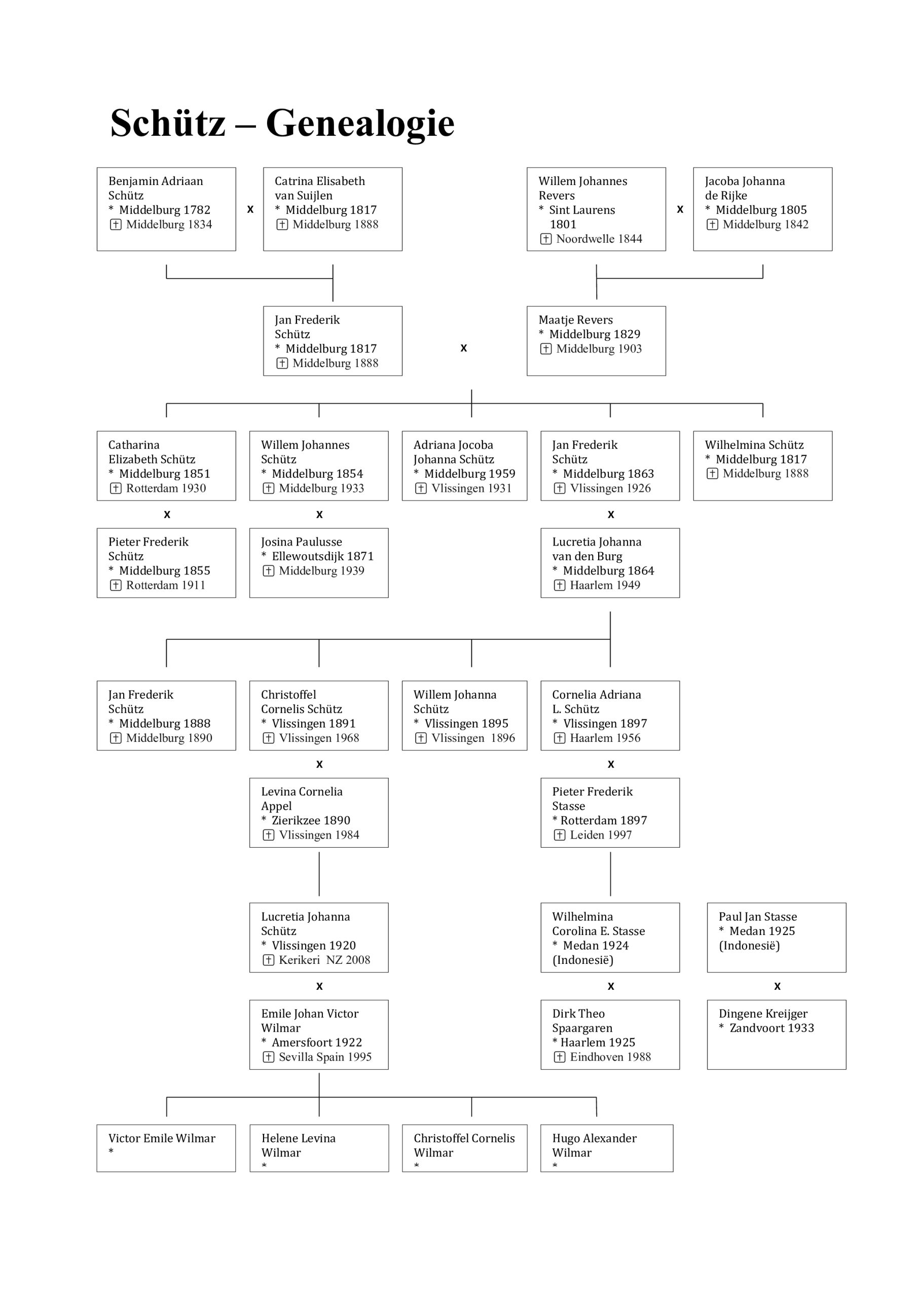
Schütz family - our creative family thread

The Schütz family; comprised of three generations of prolific Dutch seascape artists from Middelburg Holland. Jan Frederik Schütz Sr 1817-1933 Willem Johannes Schütz 1854-1933 and Jan Frederik Schütz Jr 1863-1926. They all created artwork that remain enduring examples of 19th & 20th Century European seascape painters and regarded as a Netherlands national asset. Chris Wilmar is one of the last remaining direct descendants of the Schütz seascape painting family from Middelburg Holland.